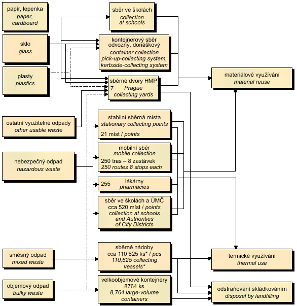
Complete system of municipal waste management
In 2005 the implementation of the Project of Waste Management on the City Territory has been running for the eighth year. The Project principle approved by the Decision of the City Council No. 47 of 1996 is the entire City covering complete system of sorting of municipal waste. The waste sorted fall into the following categories:
- paper and cardboard;
- mixed glass;
- mixed plastics;
- bulky waste;
- mixed waste;
- hazardous components of municipal waste;
- ferrous and non-ferrous metals, demolition waste, electrotechnical waste, waste from care for greenery, wood waste, tyres.
The organisation for the collecting of mixed and sorted waste, 9/2005
Source: OIM MHMP
The City collecting yards and stationary collecting points for hazardous components of waste, 2004
Source: OIM MHMP
(the text below is based on the chapter Complete system of municipal waste management published in yearbook Prague Environment 2004)
Population opportunities to collect respective components of municipal waste are either as kerbside or pick-up collecting systems as follows:
- Paper and cardboard, glass, and plastics – into collecting vessels dedicated to particular components of municipal waste located in streets or in houses (on the territory of the Prague Historical Reserve) and at the City collecting yards.
Children may collect paper and cardboard in schools, which participate in the competition of waste paper collecting, already the 11th round under the patronage of the Prague City Hall. - Bulky waste can be turned into the large capacity containers located in the streets at regular intervals. Such waste may also be turned in at the City collecting yards.
- Mixed waste can be turned into collecting containers forming a part of house equipment of every real estate or located in the streets.
- Hazardous waste can be turned in at mobile collecting points, at stationary collecting points including the City collecting yards (including 15 selected stationary points for the return of decommissioned refrigerating equipment), at pharmacies (unused or expired drugs and medicines and mercury filled thermometers), at the City District Authorities and at elementary and secondary schools (used batteries).
- Ferrous and non-ferrous metals, demolition waste, electrotechnical waste, waste from greenery, wooden waste, tyres can be turned into the City collecting yards.
Sorted collection of paper and cardboard, glass, and plastics
The sorted waste collection on the territory of Prague is provided or by means of kerbside, pick-up, and combined collecting systems.
Inhabitants mostly use the kerbside-collecting system when waste is gathered in collecting vessels (containers) from 1,100 to 3,200 litres in volume with upper or bottom emptying hole. The number of collecting containers for sorted waste is stable at present. The number of collecting points of the kerbside collecting system is approximately 2,900. The increased demand for volume is solved by increased frequency of dust vehicle trips.
The pick-up-collecting system of sorted waste is combined with the kerbside collecting system on the territory of the Prague Historical Reserve. In this system collecting points with collecting plastic containers 120 and 240 litres in volume are located right in housings. The target is up to 1,200 such collecting points. Their establishing is conditioned to the agreement of the real estate proprietor so the collecting containers have been located in approx. 900 premises only.
The City District Authorities upon consultancy with collecting companies determine collecting points. The number of collecting points corresponds to the number of inhabitants and type of buildings. Every collecting point shall have a permit for special use of a road (if located on a road – on the pavement, sidewalk, etc.)
Scheme of the sorted waste collecting – mutual relations in the municipal waste management
* State by 31 December 2003.
Source: OIM MHMP
Bulky waste
Inhabitants may turn bulky waste into large capacity containers (VOK) with minimum volume 9 m3. The Prague City Hall reimburses for the installation of 8,764 such containers per year. VOK are allocated to the City Districts depending on their respective population and every City district has at least 24 VOK at its disposal, that means on average 1 VOK emptying per fortnight, to prevent uncontrolled dumpsite formation. Some City District Authorities place further VOK at their expense and decision. City Districts may decide on prior announced locations and dates of VOK placement as their needs may be. The locations of the large-capacity containers are, inter alia, announced on web pages of respective City Districts. Inhabitants may also turn in bulky waste at the collecting yards operated by the Prague City Hall.
Mixed waste
Landlords or real estate administrators were obliged to provide containers for mixed waste at volume large enough. The number of collecting containers at respective real estates fluctuated around 110,000 in 2003. Persons without permanent residence in Prague also contribute to the mixed waste production.
Municipal waste production
In 2003 the amount of municipal waste produced on the territory of Prague was 292,900 tonnes. Thus the amount of municipal waste grew by 3.9 % more than in 2002. This reduction of annual increase in the amount of municipal waste was caused namely by the changed manner of payment of them local fee for waste per the volume and frequency of collecting trips ordered by the party paying the fee. This increase corresponds to the increase in the municipal waste amount due to the development in the GDP growth.
Tab. - Municipal waste management in 1998–2003 [t]
| Year | Municipal waste | Disposed off | Material reuse | |||
|---|---|---|---|---|---|---|
| total | landfilling | energy generation | sorted1) | iron – from slag | ||
1998 |
232 000 |
224 000 |
94 000 |
130 000 |
8 000 |
1 970 |
1999 |
240 300 |
224 500 |
31 500 |
193 000 |
15 800 |
3 065 |
2000 |
250 700 |
226 000 |
59 000 |
167 000 |
24 700 |
2 900 |
2001 |
256 950 |
228 200 |
31 900 |
196 300 |
28 750 |
2 885 |
20022) |
281 800 |
244 500 |
42 5003) |
202 000 |
37 300 |
3 322 |
2003 |
292 900 |
248 800 |
43 4003) |
205 400 |
44 100 |
3 600 |
1) Including hazardous waste.
2) The amount of flood-induced waste is not included.
3) Including bulky waste.
Source: OIM MHMP
Tab. - Results of sorted waste collection in 1998–2003 [t]
| Type of sorted collection | 1998 | 1999 | 2000 | 2001 | 2002 | 2003 |
|---|---|---|---|---|---|---|
Paper, glass, plastics |
6 915 |
13 400 |
18 404 |
22 141 |
25 530 |
29 573 |
Paper – schools |
510 |
851 |
950 |
938 |
1 117 |
1 251 |
Collecting yards |
513 |
1 210 |
3 486 |
5 383 |
9 558 |
12 515 |
Hazardous waste |
120 |
222 |
267 |
320 |
627 |
799 |
Metals – Incineration Plant1) |
1 970 |
3 056 |
2 878 |
2 885 |
3 338 |
3 566 |
Bulky waste2) |
13 128 |
15 900 |
16 150 |
16 389 |
16 525 |
16 902 |
Total |
23 156 |
34 639 |
42 135 |
48 056 |
56 695 |
64 606 |
1) Sorted from slag.
2) In 2002 bulky waste shall be aftersorted in two facilities (the objective is to capture reusable and hazardous waste).
Source: OIM MHMP
The increasing effectiveness of the sorted waste collecting of municipal waste is proven in the table below (taking into account the material reuse only).
Tab. - Efficiency of sorted waste collection of municipal waste (merely material reuse considered)
| Year | Sorting efficiency [wt%] | Note |
|---|---|---|
19971) |
0,5 |
before the Project implementation |
1998 |
4,3 |
in 1st year of the Project implementation |
1999 |
7,8 |
in 2nd year of the Project implementation |
2000 |
11,0 |
in 3rd year of the Project implementation |
2001 |
12,3 |
in 4th year of the Project implementation |
2002 |
14,32) |
in 5th year of the Project implementation |
2003 |
16,32) |
in 6th year of the Project implementation |
1) Before the Project implementation.
2) Including the use of slag in building industry and flying ash as technology material.
Source: OIM MHMP
If material reuse as well as energy generation are both considered as the waste use in the incineration plant then the municipal waste use result is even better (corresponding to the wording of the act on waste). Energy use of waste shall mean the use as a fuel for to obtain its energy content or by other way for energy generation. In this way of use the condition that the waste used does not need other support fuel for ignition and heat generated shall be utilised for the facility own consumption or shall be consumed by other entities. The Incineration Plant Malešice meets these conditions at mixed waste incineration. From the legislation point of view of energy industry the Incineration Plant Malešice belongs to secondary energy sources.
Amount of sorted waste in 1998–2003
Source: OIM MHMP
Technology facilities on the territory
At present on the territory of Prague, or potentially within reach from Prague, there are basic technologies for municipal waste disposal operated as given here below.
Landfills for municipal waste
The City of Prague uses two localities to landfill municipal waste as follows:
Landfill operated by the company of .A.S.A., spol. s r. o. – branch Prague - Ďáblice
The landfill of mixed municipal waste (group S – other waste – Section 11 par. 5 b) of the Decree No. 383/2001 Code establishing details of waste management, was built and put under operation in 1993 (first phase). The total capacity of the landfill is approx. 1.7 million m3. It has a system of landfill gas collecting from the landfill body, which is then used for heat and electricity generation in a co-generation unit located in the premises of the company of Daewoo Avia. At present the second phase is under preparation (approved a change in the Land-Use Plan of the City of Prague, EIA hearing performed). Since 1997 reclamation works have been ongoing on the oldest part of the landfill. The reclamation of the landfill body follows the closings of respective sections of the landfill first phase. The landfill has accommodated in total approx. 43,400 tonnes of mixed waste, including bulky waste. In 2003 one tonne of waste was landfilled for CZK 515, excluding VAT.
Landfill operated by the company of REGIOS a. s. – branch Úholičky
The landfill of municipal waste Úholičky (near Velké Přílepy) was commissioned in 1995. It total designed capacity is 2.8 million m3 and lifetime till 2016. This landfill is primarily used for landfilling of business-generated waste from the territory of Prague. In 2001 the company of Regios a. s. merged with the group of the company .A.S.A., spol. s r. o.
Municipal Waste Incineration Plant Malešice
The Incineration Plant Malešice in Prague 10 has been operated by Prague Service Co. since 1998. Its technology is based on four boilers (three are used for the incineration, the fourth one is so-called cold reserve) with cylindrical grates. One boiler enables to incinerate 15 tonnes of waste per hour and produces 36 tonnes of steam per hour as maximum (temperature 235 °C, pressure 1.37 MPa). Steam is delivered into the heat utility network of Prague Heat Utility Co. Natural gas is used as stabilising fuel (for heating of waste during the boiler start-up from the cold status). Average annual amount of waste incinerated is 190,000 tonnes. This amount corresponds to heat supply into the heat utility network at annual amount of 1.1 . 106 GJ. The designed annual capacity of the incineration plant is 310,000 tonnes of municipal waste. In 2003 the level of use of the incineration plant was 205,400 tonnes of mixed waste, which produced approx. 56,000 tonnes of ash and slag (out of that 47,800 tonnes were employed for material reuse) and approx. 5,900 tonnes of solid waste from flue gas purification.
Slag is used as technology material for the technical treatment of landfills accordance with Section 45 (3) of the Act on waste on the landfill of the RWE Umwelt s. r. o., Benátky nad Jizerou. The waste from flue gas purification is, after getting stabilised (solidified with cement), applied as technology material in mines.
The flue gas cleaning has two stages. Once flying ash is separated in electric precipitators taken into a scrubber with drop separator and then into an absorber where it is washed with lime slurry. Since 1999 lime slurry has been replaced with a mixture of lime slurry and active carbon, so-called Sorbalit. This method serves for he removal of polychlorinated dibenzodioxines (PCDDs) and polychlorinated dibenzodifuranes (PCDFs). This method provides for the reduction of these compounds concentration to 0.082 ng/Nm3, the value established in the strictest standards of the Member States of the European Union is 0.1 ng/Nm3. The Incineration Plant Malešice thus attains mere 82 % of the standards quoted. Actual emissions of NOx, which were reduced to 180 mg/Nm3, is also deeply below the Czech as well as European standards (emission limit value limit in the Czech Republic is 350 mg/Nm3 and usual level of emission limit value in the Member States of the European Union is 200 mg/Nm3.
In 2003 one tonne of waste was used for energy generation for CZK 1,119, excluding VAT.
Aftersorting lines
Paper and cardboard
Since the half of 2000 an aftersorting line has been under operation which is placed in the premises of the company of Prague Service Co., in Prague 9. The aftersorting line is dedicated to the aftersorting of paper, cardboard, newspapers, journals, and mixed paper from sorted collection from population of the territory of the City of Prague. The line maximum output is 45 tonnes of sorted paper per day. The operator has contracted deliveries of sorted paper to paper mills in the Czech Republic as well as abroad facilitated through namely these purchasers: Leo Czech, s. r. o., Euro Waste, a. s., Emba, s. r. o., Remat, s. r. o., and Wit a Melosch.
Plastics
In 2003 the aftersorting lines of companies of Sledge, s. r. o., Tuklaty and Reviplast, Prague 5 were utilised for economic reasons. The inlet material is mixed plastics. In the manual aftersorting line plastics are sorted by type and subsequently pressed or shredded. The sorted merchandised material is pressed into packs or shredded into flakes and stored in large-volume plastic bags (big bags), which are supplied to processing companies. The material is purchased, for instance, by: JAMI, s. r. o., Holding, a. s., .A.S.A., s. r. o., and BAU Jirušky.
The technology line output is 350 tonnes per month at operating time 24 hours a day. Characteristics of sorted secondary raw materials – plastic packaging materials. The residual fraction, which cannot be treated by other method, serves fro the production of so-called alternative fuel (companies of Regios, a. s., and SITA, for example).
Electrotechnical scrap
Since the end of 2002 an aftersorting centre for electrotechnical scrap has been under operation. The centre is located in the premises of the Prague’s Collecting Yard in Prague 9, Pod Šancemi 444/1. The facility operator is Prague Service Co. Results of the sorting were not satisfactory and thus the aftersorting of bulky waste was cancelled in 2004.
Reloading stations
Glass
The collection logistics uses collecting vehicles, which do not compact waste glass, in order to avoid raw material damage. This would make the subsequent aftersorting hard. Glass was sold to the company of AMT Příbram s. r. o., which uses the delivery point in the premises of the company of Kovošrot, a. s., Prague 10. The company of AMT Příbram s. r. o. provides for the removal of impurities and contaminants and the transport of sorted waste glass for the processing outside the territory of the City of Prague to Czech glass works at the company expense.
- Vetropack Moravia Glass, a. s. Kyjov;
- AVIRUNION, a. s. Dubí ČR.
Tab. - Total costs of the collection and disposal of waste [CZK million]
| Waste type | 1998 | 1999 | 2000 | 2001 | 2002 | 2003 |
|---|---|---|---|---|---|---|
Mixed waste |
396,694 |
502,508 |
505,018 |
535,965 |
563,647 |
583,760 |
Total sorted waste |
18,761 |
63,717 |
82,943 |
88,823 |
109,661 |
140,833 |
Bulky waste |
22,115 |
26,744 |
30,239 |
32,674 |
32,879 |
33,835 |
Hazardous waste |
4,432 |
11,756 |
10,477 |
15,913 |
19,566 |
23,624 |
Collecting yards |
1,549 |
2,947 |
5,097 |
5,580 |
6,277 |
11,391 |
TOTAL |
443,551 |
607,672 |
633,773 |
678,955 |
732,026 |
793,4421) |
1) The contribution to the City of Prague from the authorised packaging company EKOKOM, a. s. (for the providing of the integrated collecting system for waste packaging and municipal waste) accounted for CZK 70,753,000 in 2003.
zdeCollection of hazardous waste
The collection of hazardous waste as solvents, acids, alkalis, photochemicals, pesticides, fluorescent bulbs, and other waste containing mercury, oil, fat (except for edible ones), paints, printing colours, adhesives, resins, detergents and degreasing agents, unused cytostatics and drugs, discharged batteries and accumulators, decommissioned equipment containing chlorofluorocarbons (further here under as “refrigerating equipment”), decommissioned electric and electronic devices (further here under as “screens”) has been arranged on the entire City territory at several levels as follows:
- mobile collecting points – in total 250 routes with 8 stops each;
- stationary collecting points – total 21 stationary collecting points of hazardous waste;
- refrigerating equipment collecting points – 15 stationary collecting points of hazardous waste;
- collection of discharged batteries – 550 points at Local Authorities of City Districts and at elementary as well as secondary schools;
- collection of drugs, medicines, and mercury-filled thermometers – in 250 pharmacies in total;
Mobile collecting points are operated in the period from March to November. The collecting is carried out in most cases from 15:00 to 19:00, upon the request of certain City districts at some of the points also from 8:00 to 12:00. This way citizens may turn in all kinds of hazardous waste except for refrigerating equipment and screens. In every City District the collection is performed three times a year as minimum according to a pre-set fixed schedule. Number of collecting routes and stops corresponds to the number of inhabitants of the respective City District. At the marked stops and at pre-set times the vehicle crew takes hazardous waste from citizens.
Stationary collecting point network consists of 21 permanent, year-round operated collecting facilities where citizens may deliver complete line of hazardous waste except for refrigerating equipment and screens. Refrigerating equipment is collected at fifteen marked collecting facilities, screens at mere seven collecting yards of the City.
The collection of refrigerating equipment is operated at fifteen collecting facilities, out of twenty-one stationary collecting points above.
The collection of discharged batteries was launched in September 2001. There were special 35-litre collecting containers (standardised red containers), where citizens may drop used batteries, allocated to Local Authorities of the City Districts, the Prague City Hall, and at elementary as well as secondary schools.
The collection of expired drugs, medicines and mercury-filled thermometers is performed in 250 pharmacies, which participate in the system organised by the City. In 2000 and 2003 inhabitants returned 133,134 kg of unused drugs and medicines, which means about 532.5 kg per a pharmacy. This form of collection has been implemented in co-operation of the Prague City Hall and the Czech Chamber of Pharmacists. In every pharmacy on the territory of the City of Prague inhabitants may return unusable or expired drugs or medicines, that is even in those, which do not participate in the City arranged system.
The pilot project for the collecting of used syringes and injection needles from the diabetics has been carried out with the participation of the Union of Diabetics of the Czech Republic. The diabetics may get small paper containers for used syringes and injection needles and return them full of used material in pharmacies participating in the City arranged collecting system.
Tab. - Received amounts of hazardous waste in 1998 to 2003 [tonnes]
| Amount of hazardous waste | ||||||
|---|---|---|---|---|---|---|
| 1998 | 1999 | 2000 | 2001 | 2002 | 2003 | |
Mobile collecting points |
91 |
112 |
93 |
83 |
172 |
92 |
of which collection of refrigerating equipment |
– |
– |
– |
– |
65 |
– |
Stationary collecting points |
– |
88 |
142 |
204 |
414 |
663 |
of which collection of refrigerating equipment |
– |
25 |
57 |
123 |
283 |
447 |
Collection of discharged batteries |
– |
– |
– |
1 |
7 |
8 |
Collection of expired drugs and mercury-filled |
– |
22 |
32 |
31 |
34 |
36 |
Total |
91 |
222 |
267 |
319 |
627 |
799 |
Source: OIM MHMP
Tab. - Stationary collecting points for hazardous waste – since 1 January 2003
| City District | Address | Operator | Telephone |
|---|---|---|---|
PRAHA 2 |
* Perucká 4 |
Komwag a. s. |
236 040 000 |
PRAHA 3 |
* Na Vackově 24 |
Šárka Hájková |
284 860 104 |
PRAHA 4 |
* Zakrytá ul. |
Collecting yard of the City of Prague |
272 701 852 |
Bartoškova 1/a |
Gruber František – výkup druhotných surovin |
241 742 772 |
|
* Kolarova |
Collecting yard of the City of Prague |
244 400 164 |
|
* Dobronická 892 |
VS – Ekoprag s. r. o. |
244 911 196 |
|
PRAHA 5 |
Klikatá 1238/90c |
TORES a. s. |
257 214 309 |
Na Valentince 6 |
VDA Praha |
257 328 108 |
|
* Šostakovičovo nám. 1987 |
Sběrné suroviny Praha a. s. |
235 522 519 |
|
PRAHA 6 |
* Proboštská 1 |
Collecting yard of the City of Prague |
284 098 475 |
* Radimova 8 |
Mikapa plus s. r. o. |
272 705 071 |
|
* Suchdolská |
Areál Kačírek – Seidl |
220 922 021 |
|
PRAHA 7 |
Bubenské nábř. 10 |
VDA Praha |
220 875 032 |
PRAHA 8 |
* Voctářova |
Collecting yard of the City of Prague |
266 007 299 |
PRAHA 9 |
* Poděbradská 36 |
IMP – servis s. r. o. |
266 310 962 |
* Pod Šancemi 1 |
Collecting yard of the City of Prague |
284 098 581 |
|
* Chvalkovická 3 |
Collecting yard of the City of Prague |
281 924 959 |
|
PRAHA 10 |
* Dřevčická 44 |
Collecting yard of the City of Prague |
274 784 035 |
Moskevská 418 |
Prague Service Co. |
267 310 118 |
|
V korytech |
Papkov s. r. o. |
274 822 929 |
|
* Pražská 38 |
RWE Umwelt CZ s. r. o. |
296 339 945 |
* Collection of refrigerating equipment.
Source: OIM MHMP
zdeCollecting yards
The Waste Management System of the City of Prague includes the integrated part of the sorting of municipal waste at collecting yards, which enable to dispose selected types of waste at larger amounts and of various commodities. The waste types include bulky waste, demolition waste, waste from greenery, electrotechnical scrap, wood, metals, paper, glass, and plastics. Furthermore, hazardous components of municipal waste including decommissioned refrigerators may be disposed there as well.
Physical entities having permanent residence on the Prague territory can use the service free of charge, legal entities and physical entities authorised for making business have the service available for a reimbursement. Opening hours of the collecting yards is as follows: on Mondays through Fridays 8:30 to 18:30 (in winter time to 17:00), on Saturdays from 8:30 to 15:00.
At present the City of Prague operates seven collecting yards as follows:
- Prague 4, Zakrytá ul.;
- Prague 6, Proboštská 1;
- Prague 8, Voctářova ul.;
- Prague 9, Pod šancemi 1;
- Prague 10, Dřevčická 44;
- Prague 12, Kolarova ul.;
- Prague 20, Chvalkovická 3.
Last year the collecting yards of the City of Prague recorded over 56,547 users who delivered in total 12,442 tonnes of waste.
Except for the stationary collecting yards a pilot project of so-called mobile collecting yards was launched on the territory of the City District Prague 11 where large-volume containers were placed at parkings in various locations of the housing estate for one day and waste, which citizens turned in, was sorted under professional supervision. In autumn and spring months (thirteen times in total) over 72 tonnes of waste were collected this way.
Authorities of the City Districts Prague 4, Prague 6, and Prague 15 also operate their collecting yards. Their location, operating conditions, selection of waste types collected, opening hours, as well as financial support are in full responsibility of respective Authorities of City Districts.
Weight percentage of respective types of waste in the Prague collecting yards
Source: OIM MHMP
Composting facilities
On the territory of the City of Prague only temporary – extensive management composting facilities have been under operation so far. The facilities work on the principle of batch aerobic treatment with gradual ploughing. These facilities are located at 20 Karlovarská Str. (AREA, s. r. o.), Prague 6 and in Prague 7 in the area of the Royal Game Reserve Stromovka. The later is operated by the company of Langmajer and serves exclusively for the treatment of waste generated in Stromovka.
Out of the City territory within economic reach there are composting facilities of Agromarket (Líbezníce, Bášť) and Jena (Úholičky and Modletice). These facilities are also utilised for the treatment of biodegradable waste from the City of Prague (waste from greenery collected at collecting yards).
At present the limiting factor of the use of the existing composting facilities is the demand and supply ratio. In 2004 the composting facility at Dřevčická, Prague 10 – Malešice shall be put under operation. This City composting facility shall serve for the treatment of biological waste from the management of public greenery and for biological waste returned by inhabitants of the City of Prague from their gardens management.
Recycling of demolition waste
On the territory of the City of Prague there are also technologies for the processing of demolition waste and residual building materials (demolition waste, concrete from demolitions and reconstructions, material from demolition of pavements of roads and sidewalks, waste from building material production, waste from excavations and earthworks, etc.), for the sales of recycled materials, own depots to store bulky materials collected, for the collecting and removal of waste. This type of waste is not considered municipal waste and the City of Prague therefore does not provide for the system operation which is based on demand-supply for the recycling of used building materials and demand for the recycled materials.
Tab. - Overview of the existing recycling lines on the territory of the City of Prague and in close vicinity thereof
| Locality | Operator | Demolition waste accepted |
Recycling |
|---|---|---|---|
Praha 4 Mezi Vodami 32 |
Ptáček, spol. s r. o. |
Yes |
|
Praha 4 Mezi vodami 937/32 |
Kare Praha, s. r. o. |
Yes |
|
Praha 5 Ke Klubovně 1500/23 |
Stav. spol. BENE, s. r. o. |
Yes |
|
Praha 5 Jeremiášova 41 (premises Stodůlky) |
Pavel Švestka |
Yes |
|
Praha 5 Radlická 120 (depot) |
Firma Svoboda |
Yes |
Yes |
Praha 6 Sedlec |
Firma Svoboda |
Yes |
Yes |
Praha 8 Rohanský Island |
Firma Svoboda |
Yes |
Yes |
Praha 8 Rohanský Island |
M-D recyklace, a. s. |
Yes |
|
Praha 10 Tovární ul. (premises Kovošrotu) |
Weko, spol. s r. o. |
Yes |
Yes |
Praha 10 Uhříněves (landfill) |
WEAL, s. r. o. |
Yes |
Yes |
Praha 10 Dolní Měcholupy |
Firma Svoboda |
Yes |
Yes |
Hájek (Jeneč), Strojírenská 260, Praha 5 |
BP, s. r. o. |
Yes |
Yes |
Úholičky (landfill) |
REGIOS, a. s. |
Yes |
Yes |
Source: OIM MHMP
The City inhabitants have the chance to turn small amounts of demolition waste to the Prague’s collecting yards. At present the Prague inhabitants can turn for free demolition waste from the apartment remodelling at the amount of 1 m3 per month.